聯豐亨人壽
中文
English
聯豐亨人壽
繁
ENG
首頁
關於我們
公司簡介
專業評級
財務報表
最新資訊
推廣優惠
保險資訊
保險產品
個人產品
家居綜合保險
個人醫療綜合保險
家傭保障保險
個人意外保險
“澳車北上”粵澳跨境車輛保險
汽車民事責任保險
「樂逍遙」旅遊保險
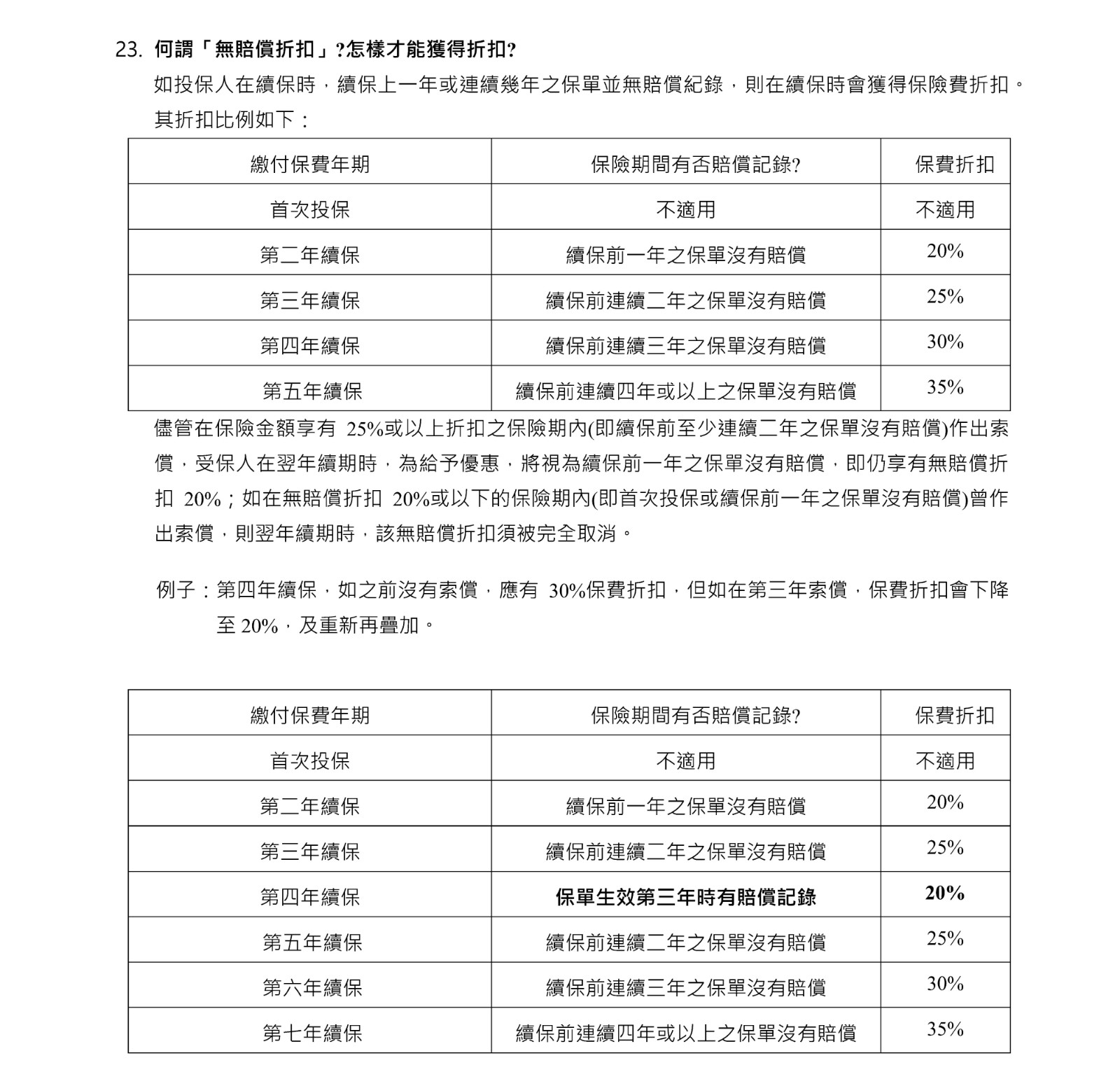
中國意外急救醫療保險
代辦港珠澳大橋跨境機動車(汽車)強制責任保險
工商產品
火險
財產綜合保險
港珠澳大橋港澳"跨境貨車"民事責任保險
僱員賠償保險
工商/企業保險
團體僱員醫療保險
中小企僱員醫療保障
中小企巨災財產保險
業務網絡
網站連結
表格下載
聯絡我們
人才招聘
招聘信息
網上申請
您的位置:
首頁
/
(2023)中小企巨災財產保險常見問題
(2023)中小企巨災財產保險常見問題
返回頁首